山大齐鲁医院医联体医院
301医院远程会诊中心
全国百姓放心医院
康复公众号
微信公众号
联系我们
名称
描述
内容
网站首页
新闻中心
医院动态
通知公告
医院视频
科室导航
专家介绍
聊城鲁西康复医院
科室动态
医保政策
就医指南
来院路线
出入院须知
出入院流程
康复之窗
鲁西人文
医院文化
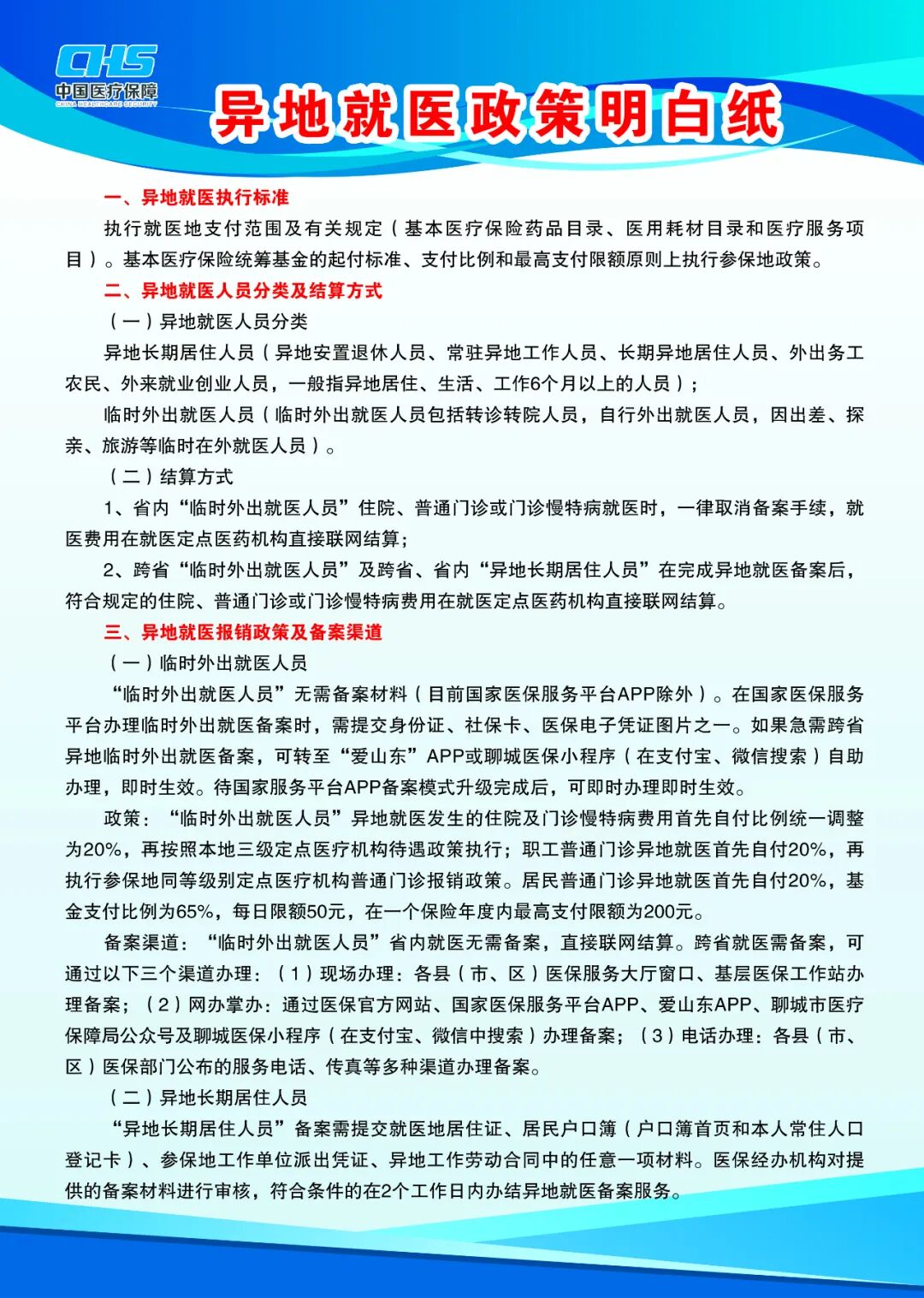
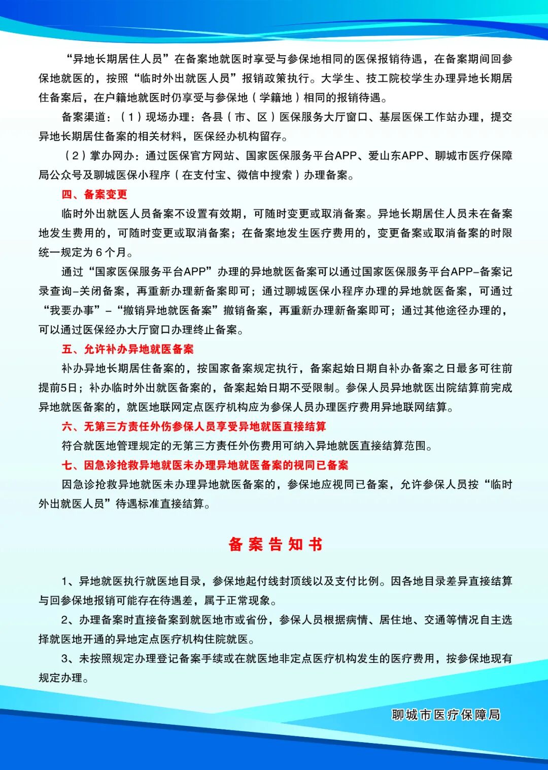
异地就医政策明白纸
来源:
|
作者:
聊城鲁西骨科医院
|
发布时间:
2025-06-05
|
4222
次浏览
|
🔊
点击朗读正文
❚❚
▶
|
分享到:
上一篇:
招聘公告|聊城鲁西骨科医院、康复医院招聘临床医师、康复治疗师
下一篇:
关于严厉打击冒充我院体检部名义开展医疗活动的声明
新闻中心
医院动态
通知公告
医院视频
科室导航
专家排班
快速通道
就医指南
预约挂号